Portfolio Details

Project information

  • Category: Electronics
  • Focus: Control systems
  • Scope: Temperature Controlling
  • Project Date: November 2021

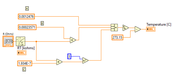
Temperature controller using LABVIEW

Change in resistance is detected by the thermister which helps in detecting temperature then predefined temperature is adjusted using control functions.